联系我们
|
ENGLISH
网站首页
公司简介
公司简介
企业文化
大事记
企业荣誉
产品展示
甘油聚醚系列
软质泡沫-高活性聚醚系列
甲苯二胺聚醚系列
山梨醇聚醚系列
乙二胺聚醚系列
涂料、粘合剂、密封胶、弹性体聚醚系列
软质泡沫-聚合物聚醚系列
软质泡沫-传统聚醚系列
烯丙醇聚醚
蔗糖聚醚系列
特种聚醚多元醇
人才招聘
人才政策
职位列表
在线留言
访客留言
在线留言
联系我们
新闻中心
公司新闻
新闻中心
公司新闻
您所在的位置:
新闻中心
> 公司新闻 |
回到首页
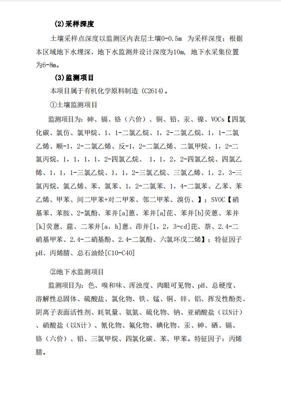
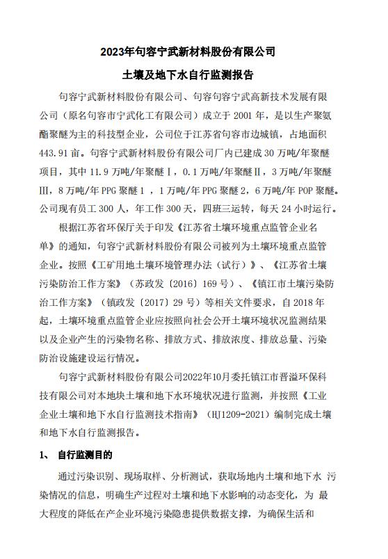
土壤及地下水自行监测报告
发布时间:[2023-12-18] |
返回
网站地图
|
关于我们
|
联系我们
|
人才招聘
|
版权声明
版权所有: 句容宁武新材料股份有限公司 技术支持:
35互联